CN / EN
文档反馈
感谢关注汇顶文档,期待您的宝贵建议!
感谢您的反馈,祝您愉快!
无匹配项 共计114个匹配页面

SPI

Introduction

The device has two Serial Peripheral Interface (SPI) instances.

  • One SPI Master (SPIM) with two slave select lines that can interface to up to two slaves that share the same lines with separate selects.

  • One SPI Slave (SPIS) that can connect to a single master.

Main Features

Main features of the SPIM/SPIS modules include:

  • Motorola SPI support
  • Two slave select lines for master mode to support up to two slaves.
  • Built-in 8-word RX/TX FIFOs for continuous SPI bursts.
  • Transfer data size up to 32 bits.
  • Programmable output interface frequency up to 32 MHz for SPIM and 10.67 MHz for SPIS.
  • Supports SPI four modes for different clock edge and phase configurations.
  • DMA support
  • Maskable interrupt generation

Block Diagram

The following figure shows the SPI Controller with the following functions and interfaces:

  • APB interface and DMA Controller Interface
  • Transmit and receive FIFO controllers and an FSM controller
  • Register block
  • Shift control and interrupt logic
Figure 56 SPI block diagram

Functional Description

Motorola Serial Peripheral Interface

With the SPI, the clock polarity (SERIAL_CLK_POL) configuration parameter determines whether the inactive state of the serial clock is high or low. To transmit data, both SPI peripherals must have identical serial clock phase (SERIAL_CLK_PHASE, controlled by CTRL0[6]) and clock polarity (SERIAL_CLK_POL, controlled by CTRL0[7]) values. The data frame can be 4 bits to 32 bits.

When the configuration parameter SERIAL_CLK_PHASE = 0, data transmission begins on the falling edge of the slave select signal. The first data bit is captured by the master and slave peripherals on the first edge of the serial clock; therefore, valid data must be present on the txd and rxd lines prior to the first serial clock edge.

The following figure shows a timing diagram for a single SPI data transfer with SERIAL_CLK_PHASE = 0 (CTRL0[6] = 0). The serial clock is shown for configuration parameters SERIAL_CLK_POL = 0 (CTRL0[7] = 0) and SERIAL_CLK_POL = 1 (CTRL0[7] = 1).

Figure 57 SPI serial format (SERIAL_CLK_PHASE = 0)

The following signals are illustrated in the timing diagrams in this section:

  • sclk_out – serial clock from SPI block master (master configuration only)
  • sclk_in – serial clock from SPI block slave (slave configuration only)
  • txd – transmit data line for the SPI block master/slave
  • rxd – receive data line for the SPI block master/slave
  • ss_0_n – slave select signal from SPI block master (master configuration only)
  • ss_in_n – slave select input to the SPI block slave
  • ss_oe_n – output enable for the SPI block master/slave

Two different modes of continuous data transfers are supported when SERIAL_CLK_PHASE = 0; the selection of the desired operation mode is done by configuring bit24 (S_ST_EN) of the CTRL0 register:

  • When CTRL0[24] is programmed to 1, spi block toggles the slave select signal between frames, and the serial clock is held to its default value while the slave select signal is active; this operating mode is illustrated in the figure below.

    Figure 58 Serial format continuous transfers (SERIAL_CLK_PHASE = 0) when CTRL0[24] = 1
  • When CTRL0[24] is programmed to 0, the slave selects signal stays low and the serial clock runs continuously for the duration of the transfer; this operating mode is illustrated below.

    Figure 59 Serial format continuous transfers (SERIAL_CLK_PHASE = 0) when CTRL0[24] = 0
  • When the configuration parameter SERIAL_CLK_PHASE = 1 (CTRL0[6] = 1), both master and slave peripherals begin transmitting data on the first serial clock edge after the slave select line is activated. The first data bit is captured on the second (trailing) serial clock edge. Data is propagated by the master and slave peripherals on the leading edge of the serial clock. During continuous data frame transfers, the slave select line may be held active-low until the last bit of the last frame has been captured.

    Figure 60 SPI serial format (SERIAL_CLK_PHASE = 1)

Transmit and Receive FIFO Buffers

The width of both transmit and receive FIFO buffers is fixed at 32 bits. Data frames that are less than 32 bits must be right-justified when written into the transmit FIFO buffer. The shift control logic automatically right-justifies received data in the receive FIFO buffer.

Each data entry in the FIFO buffers contains a single data frame. It is not possible to store multiple data frames in a single FIFO location; for example, users may not store two 8-bit data frames in a single FIFO location. If an 8-bit data frame is required, the upper 8-bits of the FIFO entry are ignored or unused when the serial shifter transmits the data.

Transmit FIFO

The transmit FIFO is loaded by writing to the SPI Controller data register (DATA). Data is popped from the transmit FIFO by the shift control logic into the transmit shift register. The transmit FIFO generates a FIFO empty interrupt request (ssi_txe_intr) when the number of entries in the FIFO is less than or equal to the FIFO threshold value. The threshold value, set through the programmable transmit FIFO threshold level register (TX_FIFO_TL[2:0]), determines the level of FIFO entries at which an interrupt is generated. The threshold value allows users to provide early indication to the processor that the transmit FIFO is nearly empty. A transmit FIFO overflow interrupt (ssi_txo_intr) is generated if users attempt to write data into an already full transmit FIFO.

Receive FIFO

Data is popped from the receive FIFO by reading the SPI Controller data register (DATA). The receive FIFO is loaded from the receive shift register by the shift control logic. The receive FIFO generates a FIFO-full interrupt request (ssi_rxf_intr) when the number of entries in the FIFO is greater than or equal to the FIFO threshold value plus 1. The threshold value, set through programmable receive FIFO threshold level register (RX_FIFO_TL[2:0]), determines the level of FIFO entries at which an interrupt is generated.

The threshold value allows users to provide early indication to the processor that the receive FIFO is nearly full. A receive FIFO overrun interrupt (ssi_rxo_intr) is generated when the receive shift logic attempts to load data into a completely full receive FIFO. However, this newly received data are lost. A receive FIFO underflow interrupt (ssi_rxu_intr) is generated if users attempt to read from an empty receive FIFO. This alerts the processor that the read data are invalid

SPI Interrupts

The SPI Controller supports combined and individual interrupt requests, each of which can be masked. The combined interrupt request is the OR’ed result of all other SPI Controller interrupts after masking. The system designer has the choice of routing individual interrupt requests or only the combined interrupt request to the Interrupt Controller. All SPI Controller interrupts are level interrupts that share the same active polarity level; users can configure this polarity level as active-high or active-low.

The SPI Controller interrupts are described as follows:

  • Transmit FIFO Empty Interrupt (ssi_txe_intr) – Set when the transmit FIFO is equal to or below its threshold value and requires service to prevent an under-run. The threshold value, set through a software-programmable register, determines the level of transmit FIFO entries at which an interrupt is generated. This interrupt is cleared by hardware when data is written into the transmit FIFO buffer, bringing it over the threshold level.

  • Transmit FIFO Overflow Interrupt (ssi_txo_intr) – Set when an APB access attempts to write into the transmit FIFO after it has been completely filled. When set, data written from the APB is discarded. This interrupt remains set until users read the transmit FIFO overflow interrupt clear register (TX_FIFO_OIC[0]).

  • Receive FIFO Full Interrupt (ssi_rxf_intr) – Set when the receive FIFO is equal to or above its threshold value plus 1 and requires service to prevent an overflow. The threshold value, set through a software-programmable register, determines the level of receive FIFO entries at which an interrupt is generated. This interrupt is cleared by hardware when data is read from the receive FIFO buffer, bringing it below the threshold level.

  • Receive FIFO Overflow Interrupt (ssi_rxo_intr) – Set when the receive logic attempts to place data into the receive FIFO after it has been completely filled. When set, newly received data are discarded. This interrupt remains set until users read the receive FIFO overflow interrupt clear register (RX_FIFO_OIC[0]).

  • Receive FIFO Underflow Interrupt (ssi_rxu_intr) – Set when an APB access attempts to read from the receive FIFO when it is empty. When set, zeros are read back from the receive FIFO. This interrupt remains set until user read the receive FIFO underflow interrupt clear register (RX_FIFO_UIC[0]).

Transfer Modes

When transferring data on the serial bus, the SPI Controller operates in the modes discussed in this section. The transfer mode (XFE_MODE) is set by writing to bit8 and bit9 of the SPI control register 0 (CTRL0).

Note:

The transfer mode setting does not affect the duplex of the serial transfer.

Transmit and Receive

When CTRL0[9:8] = 0x0 (XFE_MODE = 2‘b00), both transmit and receive logic are valid. The data transfer occurs as normal according to the selected frame format (serial protocol). Transmit data are popped from the transmit FIFO and sent through the txd (tx data) line to the target device, which replies with data on the rxd (rx data) line. The receive data from the target device is moved from the receive shift register into the receive FIFO at the end of each data frame.

Transmit Only

When CTRL0[9:8] = 0x1 (XFE_MODE = 2‘b01), the receive data is invalid and should not be stored in the receive FIFO. The data transfer occurs as normal, according to the selected frame format (serial protocol). Transmit data are popped from the transmit FIFO and sent through the txd (tx data) line to the target device, which replies with data on the rxd (rx data) line. At the end of the data frame, the receive shift register does not load its newly received data into the receive FIFO. The data in the receive shift register is overwritten by the next transfer. User should mask interrupts originating from the receive logic when this mode is entered.

Receive Only

When CTRL0[9:8] = 0x2 (XFE_MODE = 2‘b10), the transmit data is invalid. When configured as a slave, the transmit FIFO is never popped in Receive Only mode. The txd (tx data) output remains at a constant logic level during the transmission. The data transfer occurs as normal according to the selected frame format (serial protocol). The receive data from the target device is moved from the receive shift register into the receive FIFO at the end of each data frame. User should mask interrupts originating from the transmit logic when this mode is entered.

EEPROM Read

Note:

This transfer mode is only valid for master configurations.

When CTRL0[9:8] = 0x3 (XFE_MODE = 2‘b11), the transmit data is used to transmit an opcode and/or an address to the EEPROM device. Typically, this takes three data frames (8-bit opcode followed by 8-bit upper address and 8-bit lower address). During the transmission of the opcode and address, no data is captured by the receive logic (as long as the SPI Controller master is transmitting data on its txd (tx data) line, data on the rxd (rx data) line is ignored). The SPI Controller master continues to transmit data until the transmit FIFO is empty. Therefore, User should only have enough data frames in the transmit FIFO to supply the opcode and address to the EEPROM. If more data frames are in the transmit FIFO than are needed, then read data is lost.

When the transmit FIFO becomes empty (all control information has been sent), data on the receive line (rxd) is valid and is stored in the receive FIFO; the txd output is held at a constant logic level. The serial transfer continues until the number of data frames received by the SPI Controller master matches the value of the NUM_DATA_FRAME (Number of Data Frames) field in the SPI Control register CTRL1[15:0] plus 1.

SPI Master Operation

Data transfers are started by the serial-master device. When the SPI Controller is enabled (SPI Enable Register, SSI_EN[0]=1), at least one valid data entry is present in the transmit FIFO and a serial-slave device is selected. When actively transferring data, the busy flag (BUSY) in the status register (STAT[0]) is set. Users must wait until the busy flag is cleared before attempting a new serial transfer.

When the transfer mode is “transmit and receive” or “transmit only” (CTRL0[9:8] = 0x0 or CTRL0[9:8] = 0x1, respectively), transfers are terminated by the shift control logic when the transmit FIFO is empty. For continuous data transfers, users must ensure that the transmit FIFO buffer does not become empty before all the data has been transmitted. The transmit FIFO threshold level (TX_FIFO_TL[2:0]) can be used to early interrupt (ssi_txe_intr) the processor indicating that the transmit FIFO buffer is nearly empty. When a DMA is used for APB accesses, the DMA transmit data level (DMA_TX_DL[2:0]) can be used to early request (dma_tx_req) the DMA Controller, indicating that the transmit FIFO is nearly empty. The FIFO can then be refilled with data to continue the serial transfer. The users may also write a block of data (at least two FIFO entries) into the transmit FIFO before enabling a serial slave. This ensures that serial transmission does not begin until the number of data-frames that make up the continuous transfer are present in the transmit FIFO.

When the transfer mode is “receive only” (CTRL0[9:8] = 0x2), a serial transfer is started by writing one “dummy” data word into the transmit FIFO when a serial slave is selected. The TXD output from the SPI Controller is held at a constant logic level for the duration of the serial transfer. The transmit FIFO is popped only once at the beginning and may remain empty for the duration of the serial transfer. The end of the serial transfer is controlled by the “number of data frames” (NUM_DATA_FRAME) field in control register 1 (CTRL1[15:0]).

f, for example, users want to receive 24 data frames from a serial-slave peripheral, you should program the NUM_DATA_FRAME field with the value 23; the receive logic terminates the serial transfer when the number of frames received is equal to the NUM_DATA_FRAME value + 1. This transfer mode increases the bandwidth of the APB bus as the transmit FIFO never needs to be serviced during the transfer. The receive FIFO buffer should be read each time the receive FIFO generates a FIFO full interrupt request to prevent an overflow.

When the transfer mode is “eeprom_read” (CTRL0[9:8] = 0x3), a serial transfer is started by writing the opcode and/or address into the transmit FIFO when a serial slave (EEPROM) is selected. The opcode and address are transmitted to the EEPROM device, after which read data is received from the EEPROM device and stored in the receive FIFO. The end of the serial transfer is controlled by the NUM_DATA_FRAME field in the control register 1 (CTRL1[15:0]).

The receive FIFO threshold level (RX_FIFO_TL[2:0]) can be used to give early indication that the receive FIFO is nearly full. When a DMA is used for APB accesses, the DMA receive data level (DMA_RX_DL[2:0]) can be used to early request (dma_rx_req) the DMA Controller, indicating that the receive FIFO is nearly full.

SPI Slave Operation

If the SPI Controller slave is receive only (CTRL0[9:8] = 0x2), the transmit FIFO does not need to contain valid data because the data currently in the transmit shift register is resent each time the slave device is selected. The TX_ERR error flag in the status register (STAT[5]) is not set when CTRL0[9:8] = 0x1. Users should mask the transmit FIFO empty interrupt when this mode is used.

If the SPI Controller slave transmits data to the master, users must ensure that data exists in the transmit FIFO before a transfer is initiated by the serial-master device. If the master initiates a transfer to the SPI Controller slave when no data exists in the transmit FIFO, an error flag (TX_ERR) is set in the status register (STAT[5]), and the previously transmitted data frame is resent on txd. For continuous data transfers, users must ensure that the transmit FIFO buffer does not become empty before all the data has been transmitted. The transmit FIFO threshold level register (TX_FIFO_TL[2:0]) can be used to early interrupt (ssi_txe_intr) the processor, indicating that the transmit FIFO buffer is nearly empty. When a DMA Controller is used for APB accesses, the DMA transmit data level register (DMA_TX_DL[2:0]) can be used to early request (dma_tx_req) the DMA Controller, indicating that the transmit FIFO is nearly empty. The FIFO can then be refilled with data to continue the serial transfer. The receive FIFO buffer should be read each time the receive FIFO generates a FIFO full interrupt request to prevent an overflow. The receive FIFO threshold level register (RX_FIFO_TL[2:0]) can be used to give early indication that the receive FIFO is nearly full. When a DMA Controller is used for APB accesses, the DMA receive data level register (DMA_RX_DL[2:0]) can be used to early request (dma_rx_req) the DMA controller, indicating that the receive FIFO is nearly full.

Registers

CTRL0

  • Name: SPI Control Register 0

  • Description: This register controls the serial data transfer. It is impossible to write to this register when the SPI is enabled.

  • Base Address: 0x4000C000 + x*0x100 (x: 0 for master, 1 for slave)

  • Offset: 0x00

  • Reset Value: 0x01070000

Table 385 SPI Control Register 0
Bits Field Name RW Reset Description

31:25

RSVD

R

Reserved bits

24

S_ST_EN

RW

0x1

Slave Select Toggle Enable

When operating in SPI mode with clock phase (SERIAL_CLK_PHASE) set to 0, this register controls the behavior of the slave select line (CS) between data frames. If this register field is set to 1 the CS line will toggle between consecutive data frames, with the serial clock (sclk) being held to its default value while CS is high; if this register field is set to 0 the CS will stay low and sclk will run continuously for the duration of the transfer.

Note:

When the SPI is configured as a slave, this register serves no purpose.

23:21

RSVD

R

Reserved bits

20:16

DATA_FRAME_SIZE

RW

0x7

Data Frame Size in 32-bit transfer size mode

Used to select the data frame size in 32-bit transfer mode. When the data frame size is programmed to be less than 32 bits, the receive data are automatically right-justified by the receive logic, with the upper bits of the receive FIFO zero-padded. You are responsible for making sure that transmit data is right-justified before writing into the transmit FIFO. The transmit logic ignores the upper unused bits when transmitting the data.

Value:

  • 0x3 (FRAME_04BITS): 4-bit serial data transfer

  • 0x4 (FRAME_05BITS): 5-bit serial data transfer

  • 0x5 (FRAME_06BITS): 6-bit serial data transfer

  • 0x6 (FRAME_07BITS): 7-bit serial data transfer

  • 0x7 (FRAME_08BITS): 8-bit serial data transfer

  • 0x8 (FRAME_09BITS): 9-bit serial data transfer

  • 0x9 (FRAME_10BITS): 10-bit serial data transfer

  • 0xa (FRAME_11BITS): 11-bit serial data transfer

  • 0xb (FRAME_12BITS): 12-bit serial data transfer

  • 0xc (FRAME_13BITS): 13-bit serial data transfer

  • 0xd (FRAME_14BITS): 14-bit serial data transfer

  • 0xe (FRAME_15BITS): 15-bit serial data transfer

  • 0xf (FRAME_16BITS): 16-bit serial data transfer

  • 0x10 (FRAME_17BITS): 17-bit serial data transfer

  • 0x11 (FRAME_18BITS): 18-bit serial data transfer

  • 0x12 (FRAME_19BITS): 19-bit serial data transfer

  • 0x13 (FRAME_20BITS): 20-bit serial data transfer

  • 0x14 (FRAME_21BITS): 21-bit serial data transfer

  • 0x15 (FRAME_22BITS): 22-bit serial data transfer

  • 0x16 (FRAME_23BITS): 23-bit serial data transfer

  • 0x17 (FRAME_24BITS): 24-bit serial data transfer

  • 0x18 (FRAME_25BITS): 25-bit serial data transfer

  • 0x19 (FRAME_26BITS): 26-bit serial data transfer

  • 0x1a (FRAME_27BITS): 27-bit serial data transfer

  • 0x1b (FRAME_28BITS): 28-bit serial data transfer

  • 0x1c (FRAME_29BITS): 29-bit serial data transfer

  • 0x1d (FRAME_30BITS): 30-bit serial data transfer

  • 0x1e (FRAME_31BITS): 31-bit serial data transfer

  • 0x1f (FRAME_32BITS): 32-bit serial data transfer

15:12

CTRL_FRAME_SIZE

RW

0x0

Control Frame Size

Selects the length of the control word for the Microwire frame format.

Value:

  • 0x0 (SIZE_01_BIT): 1-bit Control Word

  • 0x1 (SIZE_02_BIT): 2-bit Control Word

  • 0x2 (SIZE_03_BIT): 3-bit Control Word

  • 0x3 (SIZE_04_BIT): 4-bit Control Word

  • 0x4 (SIZE_05_BIT): 5-bit Control Word

  • 0x5 (SIZE_06_BIT): 6-bit Control Word

  • 0x6 (SIZE_07_BIT): 7-bit Control Word

  • 0x7 (SIZE_08_BIT): 8-bit Control Word

  • 0x8 (SIZE_09_BIT): 9-bit Control Word

  • 0x9 (SIZE_10_BIT): 10-bit Control Word

  • 0xa (SIZE_11_BIT): 11-bit Control Word

  • 0xb (SIZE_12_BIT): 12-bit Control Word

  • 0xc (SIZE_13_BIT): 13-bit Control Word

  • 0xd (SIZE_14_BIT): 14-bit Control Word

  • 0xe (SIZE_15_BIT): 15-bit Control Word

  • 0xf (SIZE_16_BIT): 16-bit Control Word

11

SHIFT_REG_LOOP

RW

0x0

Shift Register Loop

Used for testing purposes only. When internally active, connects the transmit shift register output to the receive shift register input.

Value:

  • 0x0 (NORMAL_MODE): Normal mode operation

  • 0x1 (TESTING_MODE): Test mode: TX & RX shift register connected

10

S_OUT_EN

RW

0x0

Slave Output Enable

Relevant only when the SPI is configured as a serial-slave device. When configured as a serial master, this bit field has no functionality.

Value:

  • 0x0 (ENABLED): Slave Output is enabled

  • 0x1 (DISABLED): Slave Output is disabled

Note:

When the SPI is configured as a master, this register serves no purpose.

9:8

XFE_MODE

RW

0x0

Transfer Mode

This transfer mode is only valid when the SPI is configured as master device.

  • 0x0 - Transmit & Receive

  • 0x1 - Transmit Only

  • 0x2 - Receive Only

  • 0x3 - EEPROM Read

Value:

  • 0x0 (TX_AND_RX): Transmit & receive

  • 0x1 (TX_ONLY): Transmit only mode

  • 0x2 (RX_ONLY): Receive only mode

  • 0x3 (EEPROM_READ): EEPROM Read mode

7

SERIAL_CLK_POL

RW

0x0

Serial Clock Polarity

Valid when the frame format (FRF) is set to Motorola SPI. Used to select the polarity of the inactive serial clock, which is held inactive when the SPI master is not actively transferring data on the serial bus.

Value:

  • 0x0 (SCLK_LOW): Inactive state of serial clock is low

  • 0x1 (SCLK_HIGH): Inactive state of serial clock is high

6

SERIAL_CLK_PHASE

RW

0x0

Serial Clock Phase

Valid when the frame format (FRF) is set to Motorola SPI. The serial clock phase selects the relationship of the serial clock with the slave select signal.

When SERIAL_CLK_PHASE = 0, data are captured on the first edge of the serial clock. When SERIAL_CLK_PHASE = 1, the serial clock starts toggling one cycle after the slave select line is activated, and data are captured on the second edge of the serial clock.

Value:

  • 0x0 (SCPH_MIDDLE): Serial clock toggles in middle of first data bit

  • 0x1 (SCPH_START): Serial clock toggles at start of first data bit

5:4

FRAME_FORMAT

RW

0x0

Frame Format. Selects which serial protocol transfers the data.

Value:

  • 0x0 (MOTOROLA_SPI): Motorola SPI Frame Format

  • 0x1 (TEXAS_SSP): Texas Instruments SSP Frame Format

  • 0x2 (NS_MICROWIRE): National Microwire Frame Format

  • 0x3 (RESERVED): Reserved value

3:0

RSVD

R

Reserved bits

CTRL1

  • Name: SPI Control Register 1

  • Description: This register exists only when the SPI is configured as a master device. Control register 1 controls the end of serial transfers when in receive-only mode. It is impossible to write to this register when the SPI is enabled.

  • Base Address: 0x4000C000 + x*0x100 (x: 0 for master, 1 for slave)

  • Offset: 0x04

  • Reset Value: 0x00000000

Table 386 SPI Control Register 1
Bits Field Name RW Reset Description

31:16

RSVD

R

Reserved bits

15:0

NUM_DATA_FRAME

RW

0x0

Number of Data Frames

When CTRL0[9:8] = 0x2 or CTRL0[9:8] = 0x3, this register field sets the number of data frames to be continuously received by the SPI. The SPI continues to receive serial data until the number of data frames received is equal to this register value plus 1, which enables you to receive up to 64KB of data in a continuous transfer.

Note:

When the SPI is configured as a slave, this register serves no purpose.

SSI_EN

  • Name: SPI Enable Register

  • Description: This register enables and disables the SPI.

  • Base Address: 0x4000C000 + x*0x100 (x: 0 for master, 1 for slave)

  • Offset: 0x08

  • Reset Value: 0x00000000

Table 387 SPI Enable Register
Bits Field Name RW Reset Description

31:1

RSVD

R

Reserved bits

0

SSI_EN

RW

0x0

SSI Enable

Enables and disables all SPI operations. When disabled, all serial transfers are halted immediately. Transmit and receive FIFO buffers are cleared when the device is disabled.

Value:

  • 0x0 (DISABLE): Disables Serial Transfer.

  • 0x1 (ENABLED): Enables Serial Transfer.

MW_CTRL

  • Name: Microwire Control Register

  • Description: This register controls the direction of the data word for the half-duplex Microwire serial protocol. It is impossible to write to this register when the SPI is enabled.

  • Base Address: 0x4000C000 + x*0x100 (x: 0 for master, 1 for slave)

  • Offset: 0x0C

  • Reset Value: 0x00000000

Table 388 Microwire Control Register
Bits Field Name RW Reset Description

31:3

RSVD

R

Reserved bits

2

MW_HSG

RW

0x0

Microwire Handshaking

Used to enable and disable the busy/ready handshaking interface for the Microwire protocol. When enabled, the SPI checks for a ready status from the target slave, after the transfer of the last data/control bit, before clearing the BUSY status in the STAT register.

Value:

  • 0x0 (DISABLE): Handshaking interface is disabled.

  • 0x1 (ENABLED): Handshaking interface is enabled.

Note:

When the SPI is configured as a slave, this register serves no purpose.

1

MW_DIR_DW

RW

0x0

Microwire Control

Defines the direction of the data word when the Microwire serial protocol is used.

Value:

  • 0x0 (RECEIVE): SPI receives data.

  • 0x1 (TRANSMIT): SPI transmits data.

0

MW_XFE_MODE

RW

0x0

Microwire Transfer Mode

Defines whether the Microwire transfer is sequential or non-sequential. When sequential mode is used, only one control word is needed to transmit or receive a block of data words. When non-sequential mode is used, there must be a control word for each data word that is transmitted or received.

Value:

  • 0x0 (NON_SEQUENTIAL): Non-Sequential Microwire Transfer

  • 0x1 (SEQUENTIAL): Sequential Microwire Transfer

S_EN

  • Name: Slave Enable Register

  • Description: This register exists only when the SPI is configured as a master device. The register enables the individual slave select output lines from the SPI master.

  • Base Address: 0x4000C000 + x*0x100 (x: 0 for master, 1 for slave)

  • Offset: 0x10

  • Reset Value: 0x00000000

Table 389 Slave Enable Register
Bits Field Name RW Reset Description

31:2

RSVD

R

Reserved bits

1:0

SEL_EN

RW

0x0

Slave Select Enable

Each bit in this register corresponds to a slave select line (CSn) from the SPI master.

Value:

  • 0x0 (NOT_SELECTED): No slave selected.

  • 0x1 (SELECTED): Slave is selected.

Note:

When the SPI is configured as a slave, this register serves no purpose.

BAUD

  • Name: Baud Rate Register

  • Description: This register exists only when the SPI is configured as a master device. The register derives the frequency of the serial clock that regulates the data transfer. It is impossible to write to this register when the SPI is enabled.

  • Base Address: 0x4000C000 + x*0x100 (x: 0 for master, 1 for slave)

  • Offset: 0x14

  • Reset Value: 0x00000000

Table 390 Baud Rate Register
Bits Field Name RW Reset Description

31:16

RSVD

R

Reserved bits

15:0

CLK_DIV

RW

0x0

SPI Clock Divider

The LSB for this field is always set to 0 and is unaffected by a write operation, which ensures an even value is held in this register. If the value is 0, the serial output clock (sclk_out) is disabled. The frequency of the sclk_out is derived from the following equation:

Fsclk_out = Fssi_clk/SCKDV

Note:

When the SPI is configured as a slave, this register serves no purpose.

TX_FIFO_TL

  • Name: Transmit FIFO Threshold Level Register

  • Description: This register controls the threshold value for the transmit FIFO memory.

  • Base Address: 0x4000C000 + x*0x100 (x: 0 for master, 1 for slave)

  • Offset: 0x18

  • Reset Value: 0x00000000

Table 391 Transmit FIFO Threshold Level Register
Bits Field Name RW Reset Description

31:3

RSVD

R

Reserved bits

2:0

TX_FIFO_THD

RW

0x0

Transmit FIFO Threshold

Controls the level of entries (or below) at which the transmit FIFO controller triggers an interrupt. The FIFO depth is configurable in the range 16; this register is sized to the number of address bits needed to access the FIFO. If you attempt to set this value greater than or equal to the depth of the FIFO, this field is not written and retains its current value. When the number of transmit FIFO entries is less than or equal to this value, the transmit FIFO empty interrupt is triggered.

RX_FIFO_TL

  • Name: Receive FIFO Threshold Level

  • Description: This register controls the threshold value for the receive FIFO memory.

  • Base Address: 0x4000C000 + x*0x100 (x: 0 for master, 1 for slave)

  • Offset: 0x1C

  • Reset Value: 0x00000000

Table 392 Receive FIFO Threshold Level
Bits Field Name RW Reset Description

31:3

RSVD

R

Reserved bits

2:0

RX_FIFO_THD

RW

0x0

Receive FIFO Threshold

Controls the level of entries (or above) at which the receive FIFO controller triggers an interrupt. The FIFO depth is configurable in the range 16. This register is sized to the number of address bits needed to access the FIFO. If you attempt to set this value greater than the depth of the FIFO, this field is not written and retains its current value. When the number of receive FIFO entries is greater than or equal to this value + 1, the receive FIFO full interrupt is triggered.

TX_FIFO_LEVEL

  • Name: Transmit FIFO Level Register

  • Description: This register contains the number of valid data entries in the transmit FIFO memory.

  • Base Address: 0x4000C000 + x*0x100 (x: 0 for master, 1 for slave)

  • Offset: 0x20

  • Reset Value: 0x00000000

Table 393 Transmit FIFO Level Register
Bits Field Name RW Reset Description

31:4

RSVD

R

Reserved bits

3:0

TX_FIFO_LEVEL

R

0x0

Transmit FIFO Level

Contains the number of valid data entries in the transmit FIFO.

RX_FIFO_LEVEL

  • Name: Receive FIFO Level Register

  • Description: This register contains the number of valid data entries in the receive FIFO memory. This register can be ready at any time.

  • Base Address: 0x4000C000 + x*0x100 (x: 0 for master, 1 for slave)

  • Offset: 0x24

  • Reset Value: 0x00000000

Table 394 Receive FIFO Level Register
Bits Field Name RW Reset Description

31:4

RSVD

R

Reserved bits

3:0

RX_FIFO_LEVEL

R

0x0

Receive FIFO Level

Contains the number of valid data entries in the receive FIFO.

STAT

  • Name: Status Register

  • Description: This is a read-only register used to indicate the current transfer status, FIFO status, and any transmission/reception errors that may have occurred. The status register may be read at any time.

  • Base Address: 0x4000C000 + x*0x100 (x: 0 for master, 1 for slave)

  • Offset: 0x28

  • Reset Value: 0x00000006

Table 395 Status Register
Bits Field Name RW Reset Description

31:7

RSVD

R

Reserved bits

6

DATA_COLN_ERR

R

0x0

Data Collision Error.

This bit will be set if MISO input is asserted by other master, when the SPI master is in the middle of the transfer. This informs the processor that the last data transfer was halted before completion. This bit is cleared when read.

Note:

When the SPI is configured as a slave, this register serves no purpose.

5

TX_ERR

R

0x0

Transmission Error

Set if the transmit FIFO is empty when a transfer is started. Data from the previous transmission is resent on the txd line. This bit is cleared when read.

Value:

  • 0x0 (NO_ERROR): No Error

  • 0x1 (TX_ERROR): Transmission Error

Note:

When the SPI is configured as a master, this register serves no purpose.

4

RX_FIFO_FULL

R

0x0

Receive FIFO Full

When the receive FIFO is completely full, this bit is set. When the receive FIFO contains one or more empty location, this bit is cleared.

Value:

  • 0x0 (NOT_FULL): Receive FIFO is not full.

  • 0x1 (FULL): Receive FIFO is full.

3

RX_FIFO_NE

R

0x0

Receive FIFO Not Empty

Set when the receive FIFO contains one or more entries and is cleared when the receive FIFO is empty. This bit can be polled by software to completely empty the receive FIFO.

Value:

  • 0x0 (EMPTY): Receive FIFO is empty.

  • 0x1 (NOT_EMPTY): Receive FIFO is not empty.

2

TX_FIFO_EMPTY

R

0x1

Transmit FIFO Empty

When the transmit FIFO is completely empty, this bit is set. When the transmit FIFO contains one or more valid entries, this bit is cleared. This bit field does not request an interrupt.

Value:

  • 0x0 (NOT_EMPTY): Transmit FIFO is not empty.

  • 0x1 (EMPTY): Transmit FIFO is empty.

1

TX_FIFO_NF

R

0x1

Transmit FIFO Not Full

Set when the transmit FIFO contains one or more empty locations, and is cleared when the FIFO is full.

Value:

  • 0x0 (FULL): Transmit FIFO is full.

  • 0x1 (NOT_FULL): Transmit FIFO is not full.

0

BUSY

R

0x0

SSI Busy Flag

When set, indicates that a serial transfer is in progress; when cleared indicates that the SPI is idle or disabled.

Value:

  • 0x0 (INACTIVE): SPI is idle or disabled.

  • 0x1 (ACTIVE): SPI is actively transferring data.

INT_MASK

  • Name: Interrupt Mask Register

  • Description: This read/write register masks or enables all interrupts generated by the SPI. When the SPI is configured as a slave device, the MSTIM bit field is not present. This changes the reset value from 0x3F for serial-master configurations to 0x1F for serial-slave configurations.

  • Base Address: 0x4000C000 + x*0x100 (x: 0 for master, 1 for slave)

  • Offset: 0x2C

  • Reset Value: master ? 0x0000003F : 0x0000001F

Table 396 Interrupt Mask Register
Bits Field Name RW Reset Description

31:6

RSVD

R

Reserved bits

5

MULTI_M_CIM

RW

0x1

Multi-Master Contention Interrupt Mask

Value:

  • 0x0 (MASKED): Disable mst_intr interrupt.

  • 0x1 (UNMASKED): Enable mst_intr interrupt.

Note:

When the SPI is configured as a slave, this register serves no purpose.

4

RX_FIFO_FIM

RW

0x1

Receive FIFO Full Interrupt Mask

Value:

  • 0x0 (MASKED): Disable rxf_intr interrupt.

  • 0x1 (UNMASKED): Enable rxf_intr interrupt.

3

RX_FIFO_OIM

RW

0x1

Receive FIFO Overflow Interrupt Mask

Value:

  • 0x0 (MASKED): Disable rxo_intr interrupt.

  • 0x1 (UNMASKED): Enable rxo_intr interrupt.

2

RX_FIFO_UIM

RW

0x1

Receive FIFO Underflow Interrupt Mask

Value:

  • 0x0 (MASKED): Disable rxu_intr interrupt.

  • 0x1 (UNMASKED): Enable rxu_intr interrupt.

1

TX_FIFO_OIM

RW

0x1

Transmit FIFO Overflow Interrupt Mask

Value:

  • 0x0 (MASKED): Disable txo_intr interrupt.

  • 0x1 (UNMASKED): Enable txo_intr interrupt.

0

TX_FIFO_EIM

RW

0x1

Transmit FIFO Empty Interrupt Mask

Value:

  • 0x0 (MASKED): Disable txe_intr interrupt.

  • 0x1 (UNMASKED): Enable txe_intr interrupt.

INT_STAT

  • Name: Interrupt Status Register

  • Description: This register reports the status of the SPI interrupts after they have been enabled.

  • Base Address: 0x4000C000 + x*0x100 (x: 0 for master, 1 for slave)

  • Offset: 0x30

  • Reset Value: 0x00000000

Table 397 Interrupt Status Register
Bits Field Name RW Reset Description

31:6

RSVD

R

Reserved bits

5

MULTI_M_CIS

R

0x0

Multi-Master Contention Interrupt Status

Value:

  • 0x0 (INACTIVE): mst_intr interrupt is not active after being enabled.

  • 0x1 (ACTIVE): mst_intr interrupt is full after being enabled.

4

RX_FIFO_FIS

R

0x0

Receive FIFO Full Interrupt Status

Value:

  • 0x0 (INACTIVE): rxf_intr interrupt is not active after being enabled.

  • 0x1 (ACTIVE): rxf_intr interrupt is full after being enabled.

3

RX_FIFO_OIS

R

0x0

Receive FIFO Overflow Interrupt Status

Value:

  • 0x0 (INACTIVE): rxo_intr interrupt is not active after v enabled.

  • 0x1 (ACTIVE): rxo_intr interrupt is active after being enabled.

2

RX_FIFO_UIS

R

0x0

Receive FIFO Underflow Interrupt Status

Value:

  • 0x0 (INACTIVE): rxu_intr interrupt is not active after being enabled.

  • 0x1 (ACTIVE): rxu_intr interrupt is active after being enabled.

1

TX_FIFO_OIS

R

0x0

Transmit FIFO Overflow Interrupt Status

Value:

  • 0x0 (INACTIVE): txo_intr interrupt is not active after being enabled.

  • 0x1 (ACTIVE): txo_intr interrupt is active after being enabled.

0

TX_FIFO_EIS

R

0x0

Transmit FIFO Empty Interrupt Status

Value:

  • 0x0 (INACTIVE): txe_intr interrupt is not active after being enabled.

  • 0x1 (ACTIVE): txe_intr interrupt is active after being enabled.

RAW_INT_STAT

  • Name: Raw Interrupt Status Register

  • Description: This read-only register reports the status of the SPI interrupts prior to being enabled.

  • Base Address: 0x4000C000 + x*0x100 (x: 0 for master, 1 for slave)

  • Offset: 0x34

  • Reset Value: 0x00000000

Table 398 Raw Interrupt Status Register
Bits Field Name RW Reset Description

31:6

RSVD

R

Reserved bits

5

MULTI_M_CRIS

R

0x0

Multi-Master Contention Raw Interrupt Status

Value:

  • 0x0 (INACTIVE): mst_intr interrupt is not active prior to being enabled.

  • 0x1 (ACTIVE): mst_intr interrupt is full prior to being enabled.

4

RX_FIFO_FRIS

R

0x0

Receive FIFO Full Raw Interrupt Status

Value:

  • 0x0 (INACTIVE): rxf_intr interrupt is not active prior to being enabled.

  • 0x1 (ACTIVE): rxf_intr interrupt is active prior to being enabled.

3

RX_FIFO_ORIS

R

0x0

Receive FIFO Overflow Raw Interrupt Status

Value:

  • 0x1 (ACTIVE): rxo_intr interrupt is not active prior to being enabled.

  • 0x0 (INACTIVE): rxo_intr interrupt is active prior to being enabled.

2

RX_FIFO_URIS

R

0x0

Receive FIFO Underflow Raw Interrupt Status

Value:

  • 0x0 (INACTIVE): rxu_intr interrupt is not active prior to being enabled.

  • 0x1 (ACTIVE): rxu_intr interrupt is active prior to being enabled.

1

TX_FIFO_ORIS

R

0x0

Transmit FIFO Overflow Raw Interrupt Status

Value:

  • 0x0 (INACTIVE): txo_intr interrupt is not active prior to being enabled.

  • 0x1 (ACTIVE): txo_intr interrupt is active prior to being enabled.

0

TX_FIFO_ERIS

R

0x0

Transmit FIFO Empty Raw Interrupt Status

Value:

  • 0x0 (INACTIVE): txe_intr interrupt is not active prior to being enabled.

  • 0x1 (ACTIVE): txe_intr interrupt is active prior to being enabled.

TX_FIFO_OIC

  • Name: Transmit FIFO Overflow Interrupt Clear Register

  • Description: Transmit FIFO Overflow Interrupt Clear Register.

  • Base Address: 0x4000C000 + x*0x100 (x: 0 for master, 1 for slave)

  • Offset: 0x38

  • Reset Value: 0x00000000

Table 399 Transmit FIFO Overflow Interrupt Clear Register
Bits Field Name RW Reset Description

31:1

RSVD

R

Reserved bits

0

TX_FIFO_OIC

R

0x0

Clear Transmit FIFO Overflow Interrupt

This register reflects the status of the interrupt. A read from this register clears the txo_intr interrupt; writing has no effect.

RX_FIFO_OIC

  • Name: Receive FIFO Overflow Interrupt Clear Register

  • Description: Receive FIFO Overflow Interrupt Clear Register.

  • Base Address: 0x4000C000 + x*0x100 (x: 0 for master, 1 for slave)

  • Offset: 0x3C

  • Reset Value: 0x00000000

Table 400 Receive FIFO Overflow Interrupt Clear Register
Bits Field Name RW Reset Description

31:1

RSVD

R

Reserved bits

0

RX_FIFO_OIC

R

0x0

Clear Receive FIFO Overflow Interrupt

This register reflects the status of the interrupt. A read from this register clears the rxo_intr interrupt; writing has no effect.

RX_FIFO_UIC

  • Name: Receive FIFO Underflow Interrupt Clear Register

  • Description: Receive FIFO Underflow Interrupt Clear Register.

  • Base Address: 0x4000C000 + x*0x100 (x: 0 for master, 1 for slave)

  • Offset: 0x40

  • Reset Value: 0x00000000

Table 401 Receive FIFO Underflow Interrupt Clear Register
Bits Field Name RW Reset Description

31:1

RSVD

R

Reserved bits

0

RX_FIFO_UIC

R

0x0

Clear Receive FIFO Underflow Interrupt

This register reflects the status of the interrupt. A read from this register clears the rxu_intr interrupt; writing has no effect.

MULTI_M_IC

  • Name: Multi-Master Interrupt Clear Register

  • Description: Multi-Master Interrupt Clear Register.

  • Base Address: 0x4000C000 + x*0x100 (x: 0 for master, 1 for slave)

  • Offset: 0x44

  • Reset Value: 0x00000000

Table 402 Multi-Master Interrupt Clear Register
Bits Field Name RW Reset Description

31:1

RSVD

R

Reserved bits

0

MULTI_M_IC

R

0x0

Clear Multi-Master Contention Interrupt

This register reflects the status of the interrupt. A read from this register clears the mst_intr interrupt; writing has no effect.

INT_CLR

  • Name: Interrupt Clear Register

  • Description: Interrupt Clear Register.

  • Base Address: 0x4000C000 + x*0x100 (x: 0 for master, 1 for slave)

  • Offset: 0x48

  • Reset Value: 0x00000000

Table 403 Interrupt Clear Register
Bits Field Name RW Reset Description

31:1

RSVD

R

Reserved bits

0

INT_CLR

R

0x0

Clear Interrupts

This register is set if any of the interrupts below are active. A read clears the txo_intr, rxu_intr, rxo_intr, and the mst_intr interrupts. Writing to this register has no effect.

DMA_CTRL

  • Name: DMA Control Register

  • Description: The register is used to enable the DMA Controller interface operation.

  • Base Address: 0x4000C000 + x*0x100 (x: 0 for master, 1 for slave)

  • Offset: 0x4C

  • Reset Value: 0x00000000

Table 404 DMA Control Register
Bits Field Name RW Reset Description

31:2

RSVD

R

Reserved bits

1

TX_DMA_EN

RW

0x0

Transmit DMA Enable

This bit enables/disables the transmit FIFO DMA channel.

Value:

  • 0x0 (DISABLE): Transmit DMA disabled

  • 0x1 (ENABLED): Transmit DMA enabled

0

RX_DMA_EN

RW

0x0

Receive DMA Enable

This bit enables/disables the receive FIFO DMA channel.

Value:

  • 0x0 (DISABLE): Receive DMA disabled

  • 0x1 (ENABLED): Receive DMA enabled

DMA_TX_DL

  • Name: DMA Transmit Data Level

  • Description: This register controls the threshold value for the transmit FIFO memory.

  • Base Address: 0x4000C000 + x*0x100 (x: 0 for master, 1 for slave)

  • Offset: 0x50

  • Reset Value: 0x00000000

Table 405 DMA Transmit Data Level
Bits Field Name RW Reset Description

31:3

RSVD

R

Reserved bits

2:0

DMA_TX_DL

RW

0x0

Transmit Data Level

This bit field controls the level at which a DMA request is made by the transmit logic. It is equal to the watermark level; that is, the dma_tx_req signal is generated when the number of valid data entries in the transmit FIFO is equal to or below this field value, and TX_DMA_EN = 1.

DMA_RX_DL

  • Name: DMA Receive Data Level

  • Description: This register controls the threshold value for the receive FIFO memory.

  • Base Address: 0x4000C000 + x*0x100 (x: 0 for master, 1 for slave)

  • Offset: 0x54

  • Reset Value: 0x00000000

Table 406 DMA Receive Data Level
Bits Field Name RW Reset Description

31:3

RSVD

R

Reserved bits

2:0

DMA_RX_DL

RW

0x0

Receive Data Level

This bit field controls the level at which a DMA request is made by the receive logic. The watermark level = DMA_RX_DL+1; that is, dma_rx_req is generated when the number of valid data entries in the receive FIFO is equal to or above this field value + 1, and RX_DMA_EN=1.

DATA

  • Name: Data Register

  • Description: The SPI data register is a 32-bit read/write buffer for the transmit/receive FIFOs. When the register is read, data in the receive FIFO buffer is accessed. When it is written to, data are moved into the transmit FIFO buffer; a write can occur only when SSI_EN[0] = 1. FIFOs are reset when SSI_EN[0] = 0

  • Base Address: 0x4000C000 + x*0x100 (x: 0 for master, 1 for slave)

  • Offset: 0x60

  • Reset Value: 0x00000000

Table 407 Data Register
Bits Field Name RW Reset Description

31:0

DATA

RW

0x0

Data Register

When writing to this register, you must right-justify the data. Read data are automatically right-justified.

RX_SAMPLE_DLY

  • Name: Receive Sample Delay Register

  • Description: This register controls the number of SCLK cycles that are delayed (from the default sample time) before the actual sample of the rxd input occurs. It is impossible to write to this register when the SPI is enabled.

  • Base Address: 0x4000C000 + x*0x100 (x: 0 for master, 1 for slave)

  • Offset: 0xF0

  • Reset Value: 0x00000000

Table 408 Receive Sample Delay Register
Bits Field Name RW Reset Description

3:0

RX_SAMPLEDLY

RW

0x0

Receive sample delay

Electrical Specifications

SPIM Electrical Specifications

Table 409 SPIM electrical specifications
Parameter Description Min. Typ. Max. Unit
fSCK Clock frequency 32 MHz
tCSCK SCK clock period 31.25 ns
tRSCK SCK rise time, 15 pF loading tRF,15pF [1] ns
tFSCK SCK fall time, 15 pF loading tRF,15pF [1] ns
tWSCKH SCK clock high time 7.625[2] ns
tWSCKL SCK clock low time 7.625[2] ns
tSUMI Data input setup time (MISO to SCK edge) 5 ns
tHMI Data input hold time (SCK edge to MISO change) 5 ns
tVMO Data output valid time (SCK edge to MOSI valid) 0 ns
tHMO MOSI hold time after CLK edge 20 ns

[1] The SCK rise time and the SCK fall time are obtained with SPIM timing shown in Figure 61.

[2] The SCK clock high time and SCK clock low time are calculated by (tCSCK/2)–tRSCK and (tCSCK/2)–tFSCK, respectively.

The SPIM timing diagram is as below:

Figure 61 SPIM timing diagram

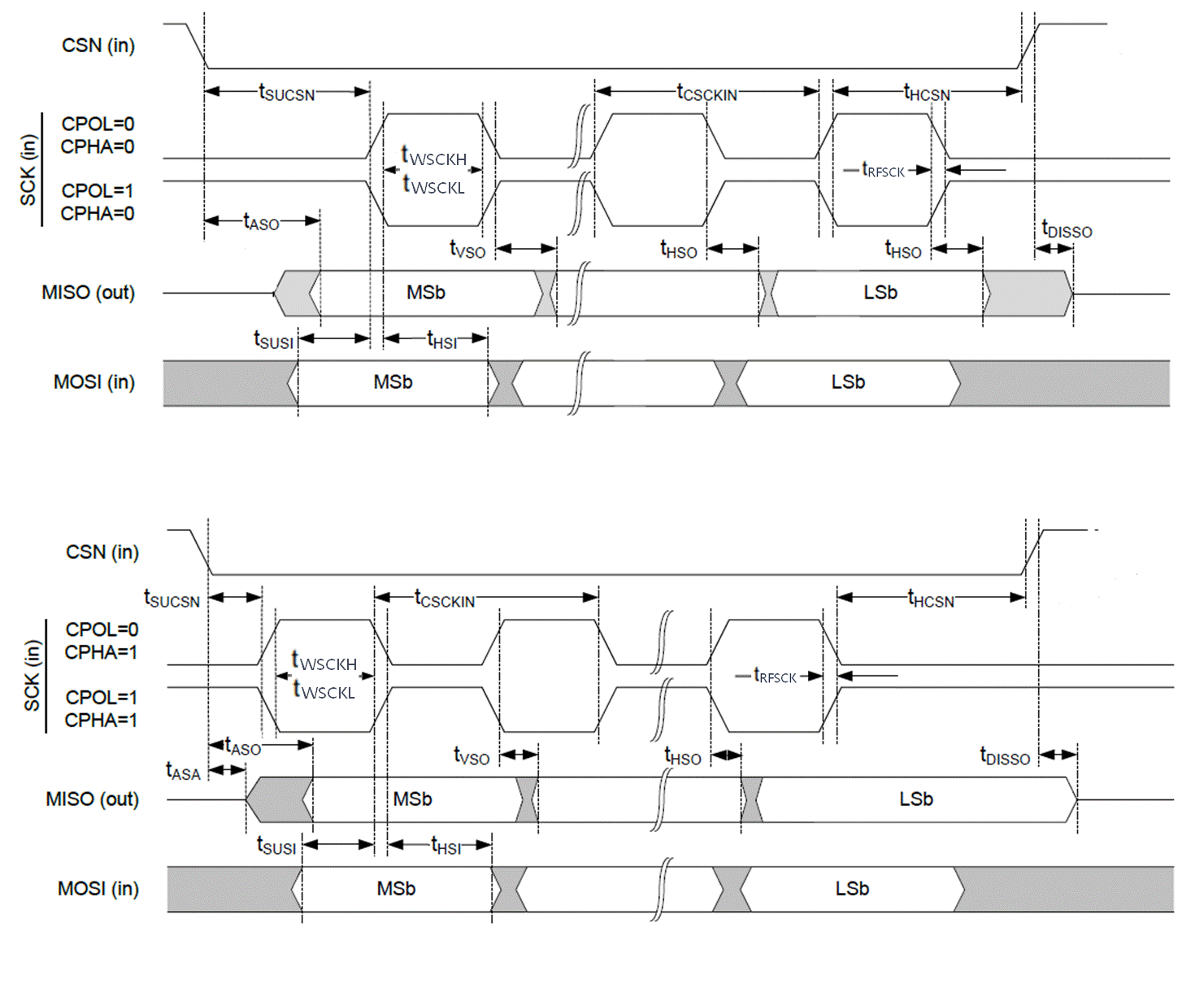
SPIS Electrical Specifications

Table 410 SPIS electrical specifications
Symbol Description Min. Typ. Max. Unit
fSCK Clock frequency 4 MHz
tCSCK SCK input clock period 250 ns
tRFSCK SCK input clock rise/fall time 22 ns
tWSCKH SCK input clock high time 22 ns
tWSCKL SCK input clock low time 22 ns
tSUCSN CSN input setup time 62.5 ns
tHCSN CSN input hold time 31.25 ns
tASO Data output access time (from CSN to MISO valid) 62.5 ns
tDISSO Data output disable time (from CSN to MISO disabled) 62.5 ns
tVSO Data output valid time (from SCK to MISO valid) 20 ns
tHSO Data output hold time (from SCK to MISO change) 8 ns
tSUSI Data input setup time (from MOSI to SCK) 18 ns
tHSI Data input hold time (from SCK to MOSI change) 0 ns

The SPIS timing diagram is shown below:

Figure 62 SPIS timing diagram

扫描关注

打开微信,使用“扫一扫”即可关注。